◆ 勞保
‧2014/10/01 勞保勞退資料 6大查詢管道
◆ 年金
‧2016/08/12 為何台灣需要年金改革?(重要)
◆ 健保
◆ 二代健保
◆ 勞基法
‧2016/12/09 一例一休勞工加班費怎麼領?這張表算給你看
‧2015/11/27 外籍白領留台 改採「評點制」
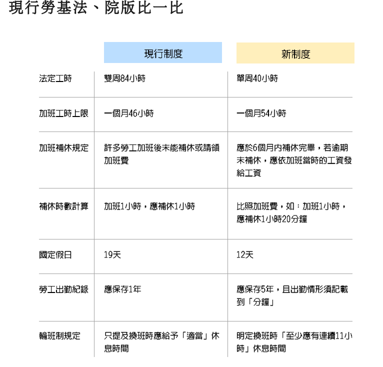
‧2015/04/23 現行勞基法、院版比一比
.
2015年4月27日 星期一
傳統vs. 微創手術 超級比一比
來源:http://health.udn.com/health/story/5979/862510
資料來源╱台北榮總、北榮一般外科主治醫師方文良、北榮身障重建中心部主任陳威明、關節重建醫學會前理事長古鳴洲、彰濱秀傳泌尿科主任吳其翔
製表╱張嘉芳 圖/聯合報
▇微創手術原理及作法
●傳統胸腔鏡、腹腔鏡
在胸腔或腹腔打洞,在腹腔先打入二氧化碳讓腹腔膨脹,肚皮就可像帳棚一樣被撐起;胸腔的話則因原本就有肋骨可將胸壁撐起,因此利用雙腔氣管內管,使患側的肺部塌陷,只以另一側健康的肺部進行呼吸,再利用胸腔鏡器械處理患部。
因胸腔鏡與腹腔鏡皆可放大影像,並直接投影在螢幕上,此時醫師再用內視鏡器械操作,如超音波刀、自動縫合器等,原理類似拿筷子,邊看螢幕、邊切除組織病灶。
作法:胸腔或腹腔打洞→在洞口裝上套管→待腹腔充氣膨脹,或是胸腔患側肺部塌陷後→醫師根據投影影像,用內視鏡器械切除病灶
●達文西手臂胸腔鏡、腹腔鏡
其操作方式跟內視鏡大同小異,最大差異是達文西機械手臂可以轉彎,就像關節一樣,活動度較大、操作較靈敏,相當適合做需要精密縫合的手術。
作法:先在胸腹腔打洞→裝套管→醫師坐在控制台前依據3D立體投射影像,使用可轉彎的機械手臂切除病灶
▇微創手術各科運用率
●胸腔
如:肺癌、食道癌
約8-9成用胸腔鏡,其中1成做達文西,9成用傳統胸腔鏡。
●心臟手術
如:心臟繞道、心臟瓣膜置換
約2-3成用達文西
●腹腔
如:胃癌、胰臟癌、肝癌、大腸癌等
以胃癌為例,因早期胃癌個案少,若計算100台胃癌刀,其中3成是早期胃癌適合用微創,依病人選擇,約5至10台用達文西。
●婦產科
如:子宮肌瘤、子宮頸癌、卵巢囊腫等
根據腫瘤大小及期別而決定開刀方式,良性腫瘤9成用內視鏡。以子宮肌瘤為例,選擇使用達文西或內視鏡手術,會依據醫師建議及病患選擇而做決定。
●泌尿科
如:攝護腺癌、膀胱癌、腎癌
攝護腺癌約7到8成病患做達文西,腹腔鏡手術則較少。另外,以腎癌做部分腎切除為例,如果病患選擇微創手術,因需較精密縫合以及止血技巧,則以達文西手術較易完成。
註:上述資訊是北榮開刀個案的簡略統計,各家醫院數字不同。
2015-04-26 16:16:23 聯合報 本報訊
資料來源╱台北榮總、北榮一般外科主治醫師方文良、北榮身障重建中心部主任陳威明、關節重建醫學會前理事長古鳴洲、彰濱秀傳泌尿科主任吳其翔
製表╱張嘉芳 圖/聯合報
●傳統胸腔鏡、腹腔鏡
在胸腔或腹腔打洞,在腹腔先打入二氧化碳讓腹腔膨脹,肚皮就可像帳棚一樣被撐起;胸腔的話則因原本就有肋骨可將胸壁撐起,因此利用雙腔氣管內管,使患側的肺部塌陷,只以另一側健康的肺部進行呼吸,再利用胸腔鏡器械處理患部。
因胸腔鏡與腹腔鏡皆可放大影像,並直接投影在螢幕上,此時醫師再用內視鏡器械操作,如超音波刀、自動縫合器等,原理類似拿筷子,邊看螢幕、邊切除組織病灶。
作法:胸腔或腹腔打洞→在洞口裝上套管→待腹腔充氣膨脹,或是胸腔患側肺部塌陷後→醫師根據投影影像,用內視鏡器械切除病灶
●達文西手臂胸腔鏡、腹腔鏡
其操作方式跟內視鏡大同小異,最大差異是達文西機械手臂可以轉彎,就像關節一樣,活動度較大、操作較靈敏,相當適合做需要精密縫合的手術。
作法:先在胸腹腔打洞→裝套管→醫師坐在控制台前依據3D立體投射影像,使用可轉彎的機械手臂切除病灶
▇微創手術各科運用率
●胸腔
如:肺癌、食道癌
約8-9成用胸腔鏡,其中1成做達文西,9成用傳統胸腔鏡。
●心臟手術
如:心臟繞道、心臟瓣膜置換
約2-3成用達文西
●腹腔
如:胃癌、胰臟癌、肝癌、大腸癌等
以胃癌為例,因早期胃癌個案少,若計算100台胃癌刀,其中3成是早期胃癌適合用微創,依病人選擇,約5至10台用達文西。
●婦產科
如:子宮肌瘤、子宮頸癌、卵巢囊腫等
根據腫瘤大小及期別而決定開刀方式,良性腫瘤9成用內視鏡。以子宮肌瘤為例,選擇使用達文西或內視鏡手術,會依據醫師建議及病患選擇而做決定。
●泌尿科
如:攝護腺癌、膀胱癌、腎癌
攝護腺癌約7到8成病患做達文西,腹腔鏡手術則較少。另外,以腎癌做部分腎切除為例,如果病患選擇微創手術,因需較精密縫合以及止血技巧,則以達文西手術較易完成。
註:上述資訊是北榮開刀個案的簡略統計,各家醫院數字不同。
閉鎖型公司 免開股東會
來源:http://udn.com/news/story/7238/864983
行政院力推創新創業,今(27)日將審查公司法增訂「閉鎖型公司」專章。據瞭解,經濟部在草案中大放送,將同意閉鎖型公司免開股東會、准做「黃金股」等特別股設計、准發行無面額股票與可轉換公司債。2015-04-27 04:34:01 經濟日報 記者林安妮/台北報導
不過,為免浮濫,經濟部仍堅守兩防線,一是要求閉鎖型公司辦理登記時,必須驗資;二是暫不開放公司股東以技術或勞務出資。
行政院政務委員蔡玉玲今天將主審閉鎖型公司專章,盼本週四提報行政院會,在月底前以「優先法案」之姿送入立法院。不過,先前不少「自由派」專家與社群人士,均反對經濟部的兩大防線,政院今天是固守或讓步,備受外界關注。
閉鎖型公司是指在創業前期、尚未有公眾資金介入的私人公司,日本、美國、德國均已針對此類多屬微小型的新創公司,提供特別的營運彈性。一旦新法修正通過,將是我國公司法一大變革,有助更多國內外新創家在台創業。
官員說,本次修法有四大利多,一是董事會可以視訊或書面協議方式召開,盈餘可半年分配一次,平時可不需召開股東會;二是允許多種特別股設計,如某位股東可以一股抵十股(一股多權)、享有否決權、或是讓一些股東持有無表決權的特別股。
官員解釋,否決權即黃金股,過去馬雲在創辦阿里巴巴時,也曾讓一些核心創業夥伴,享有否決權。第三個利多是,考量新創者資金有限,可擇一發行無面額或有面額股票;第四是准許閉鎖型公司發行可轉換公司債。
圖/經濟日報提供
訂閱:
意見 (Atom)


